티스토리 뷰
3월 10일부터 시작한 학원 교육 과정이 어느새 끝을 향하여 달려가고 있다. 그 동안 Java, JavaScript, Oracle, CSS, jQuey 등 백부터 프론트까지 웹 개발 과정을 한번 찍어 먹어봤는데, 역시... 나는 이 길이 참 좋은 거 같다.
기능 구현이 끝날 때까지 잠도 못자다가 아무런 에러 없이 완벽하게 구현을 끝냈을 때의 그 쾌감, 코딩 테스트 문제를 한번에 정답을 맞췄을 때의 그 기분 좋음이 나를 자꾸 이클립스로 돌아오게 한다...ㅎㅎ
아무튼 서론은 여기까지 하고, 어느덧 지금까지 배운 Web 지식을 모두 활용하여 웹 서비스를 제작해보는 프로젝트 기간이 되었다.
나는 예전부터 생각해뒀던, 반려동물과의 생활을 기록할 수 있는 SNS 서비스를 한번 만들었다.
기간은 4주가 주어졌고, 기획 단계에서 뭉치가 무지개 다리를 건너는 다소 힘든 일이 있었지만... 뭉치를 위해 만드는 프로젝트라고 생각하며 더욱 열심히 했던 거 같다.
포스팅은 프로젝트 발표를 위한 슬라이드 파일과 함께, 별 설명 없이 깃 허브 주소만 포스팅할 예정이다
1. getting started





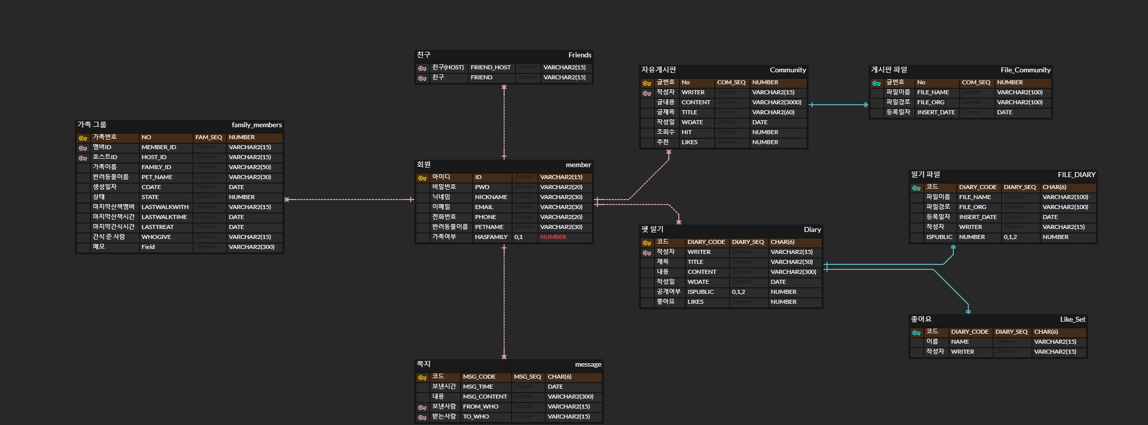
2. Database Design









ERD :

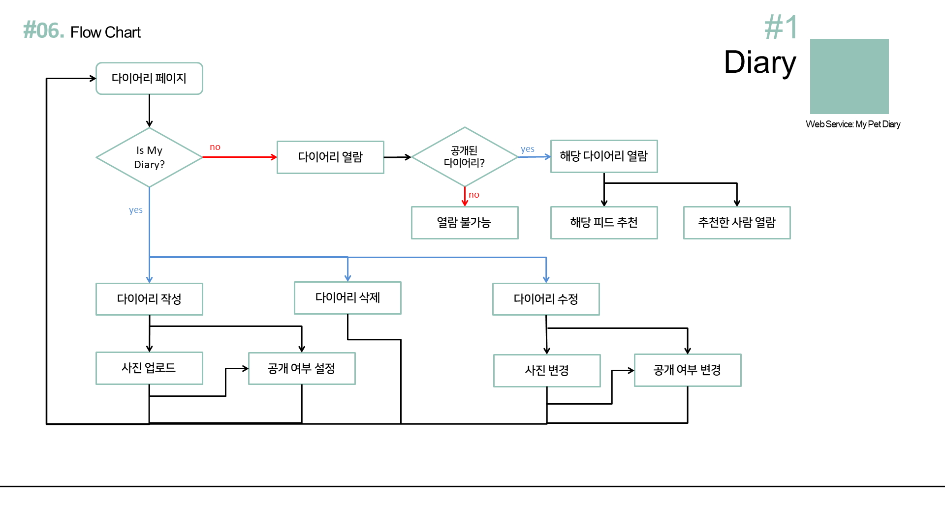
3. Project Detail








4. Page Design











전체적인 프로젝트의 성격은 일기 형식으로 게시글을 올리는 다이어리 & SNS 이며, 이외에 가족 그룹을 생성해서 서로 공유 정보를 갱신하던가, 친구를 추가하여 친구에게 메시지를 보내기, 공유 커뮤니티에 첨부 파일과 함께 글 쓰기 등의 기능을 구현했다.
1. 회원가입 & 로그인 기능

2. 다이어리 기능

3. 가족 그룹 기능

4. 친구 & 메시지 기능

5. 커뮤니티 기능

css와 jQuery 등 프론트 쪽이 아직 익숙하지 않아, 좀 조잡해 보일 수 있는데, 개인적으로는 꽤나 만족한 프로젝트이다.
프로젝트의 Git Hub 주소:
https://github.com/Choonham/Choonham-2020.03.10-Spring-Class-JWEB-/tree/main/my_pet_diaries
Choonham/Choonham-2020.03.10-Spring-Class-JWEB-
Contribute to Choonham/Choonham-2020.03.10-Spring-Class-JWEB- development by creating an account on GitHub.
github.com
'Projects' 카테고리의 다른 글
| [Flutter] Data Project: Todo List with Firebase (0) | 2022.07.22 |
|---|---|
| [Flutter] Data Project: Todo List with SQLite (0) | 2022.07.21 |
| [Flutter] Simple State 프로젝트: Poromodo Timer (0) | 2022.07.14 |
| [Flutter] 기초 UI 프로젝트: Book list (0) | 2022.07.13 |
| [Spring Boot] 심부름 중계 플랫폼: Hermes (0) | 2022.04.17 |
- react
- 이탈리안 레스토랑
- react-native
- 정보보안기사 #실기 #정리
- 인천 구월동 이탈리안 맛집
- redux
- AsyncStorage
- redux-thunk
- Async
- 인천 구월동 맛집
- 맛집
- await
- Promise
- 파니노구스토
- javascript
- Total
- Today
- Yesterday
